連雲港市躍奇商貿有限公司

專注男裝30年FOCUS ON MEN'S WEAR 30 YEARS BORN TO BE COST-EFFECTIVE

24小時加盟熱線 400-101-3833

他們還(hái)在搜: 高端男裝品牌時尚男裝品牌男裝加盟店時尚男裝加盟品牌加盟時尚男裝

虎豹輝煌,新聞中心
虎豹快訊
投資問答
常見問答
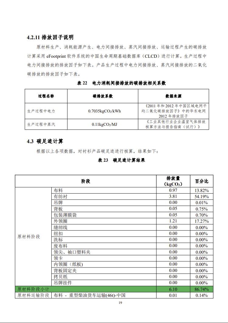
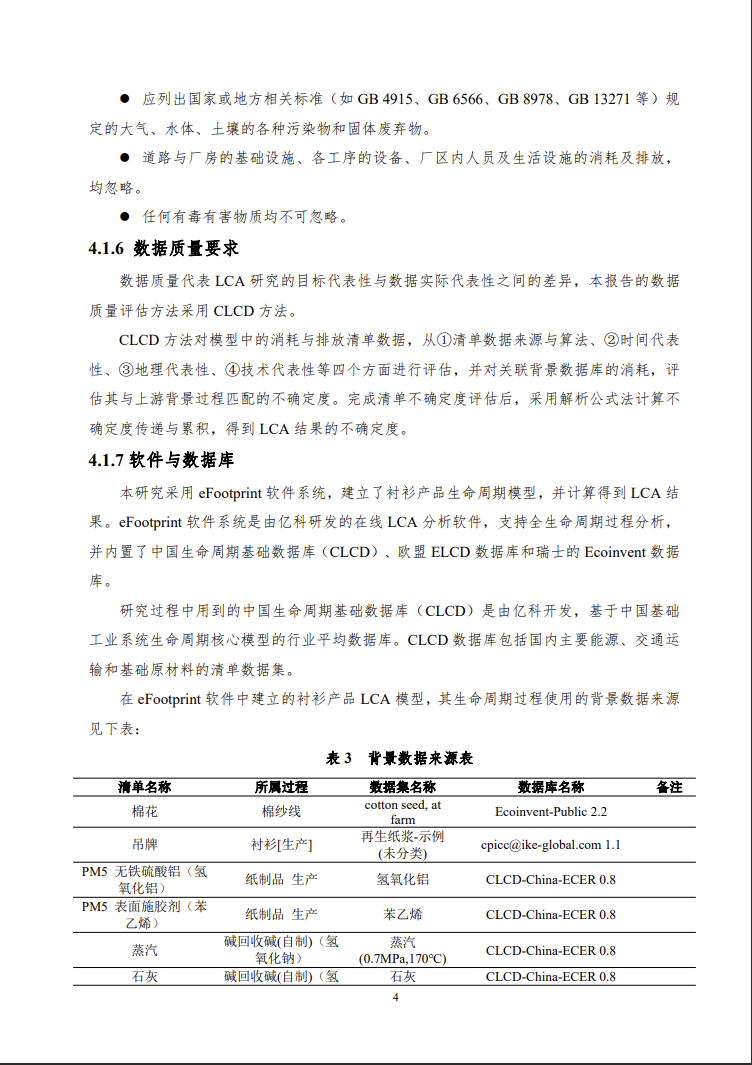
當前位置:首頁 » 虎豹新聞中心 » 虎豹快訊 » 襯衫産品碳足迹評價報告

1

2

3

4

5

6

7

8

9

10

11

12

13

14

15

16

17

18

19

20

21

22

23

24